Mesa 7i78
- COFHAL
- Offline
- Platinum Member
-
Less
More
- Posts: 425
- Thank you received: 57
30 Aug 2021 18:57 #219183
by COFHAL
Replied by COFHAL on topic Mesa 7i78
Thank for you support. Other question:¿ the imput for this OP- amp is one PWM signal?
Please Log in or Create an account to join the conversation.
- PCW
-
- Offline
- Moderator
-
Less
More
- Posts: 17760
- Thank you received: 5195
30 Aug 2021 19:04 #219184
by PCW
Replied by PCW on topic Mesa 7i78
The input to the OP-AMP follower
is 2 pole filtered analog voltage where
100% PWM gives the full voltage between
SPINDLE+ and SPINDLE-
is 2 pole filtered analog voltage where
100% PWM gives the full voltage between
SPINDLE+ and SPINDLE-
Please Log in or Create an account to join the conversation.
- COFHAL
- Offline
- Platinum Member
-
Less
More
- Posts: 425
- Thank you received: 57
31 Aug 2021 14:06 #219249
by COFHAL
Replied by COFHAL on topic Mesa 7i78
According to that I can't use that output to control the speed of the spindle, and reading I don't see that other 7i78 compatible firmware could use it to generate a PWM signal that I can use to control the speed.
Please Log in or Create an account to join the conversation.
- PCW
-
- Offline
- Moderator
-
Less
More
- Posts: 17760
- Thank you received: 5195
31 Aug 2021 14:13 #219250
by PCW
Replied by PCW on topic Mesa 7i78
Are you really sure the input impedance of your spindle speed control is 133 Ohms?
That make s no sense whatsoever. It would require something like a 10 Ohm potentiometer to be close to linear.
That make s no sense whatsoever. It would require something like a 10 Ohm potentiometer to be close to linear.
Please Log in or Create an account to join the conversation.
- COFHAL
- Offline
- Platinum Member
-
Less
More
- Posts: 425
- Thank you received: 57
31 Aug 2021 14:25 #219252
by COFHAL
Replied by COFHAL on topic Mesa 7i78
Yes, If so,If so, I already did the test again with an analog potentiometer and it works perfectly. And with the PWM to DC card it worked perfect for me through the parallel port. Now that I am replacing the parallel port with the 7i92 with 7i78, this problem arises.
Please Log in or Create an account to join the conversation.
- PCW
-
- Offline
- Moderator
-
Less
More
- Posts: 17760
- Thank you received: 5195
31 Aug 2021 14:43 #219255
by PCW
Replied by PCW on topic Mesa 7i78
What value potentiometer?
Please Log in or Create an account to join the conversation.
- COFHAL
- Offline
- Platinum Member
-
Less
More
- Posts: 425
- Thank you received: 57
31 Aug 2021 14:53 #219256
by COFHAL
Replied by COFHAL on topic Mesa 7i78
10k
Please Log in or Create an account to join the conversation.
- PCW
-
- Offline
- Moderator
-
Less
More
- Posts: 17760
- Thank you received: 5195
31 Aug 2021 15:05 #219258
by PCW
Replied by PCW on topic Mesa 7i78
Right so that means that the input impedance cannot be 133 ohms
(or you would get ~0.25V at 1/2 scale rather than 2.5V)
I suspect you have a missing connection ( you are likely
depending on the previous PWM devices lack of isolation )
(or you would get ~0.25V at 1/2 scale rather than 2.5V)
I suspect you have a missing connection ( you are likely
depending on the previous PWM devices lack of isolation )
Please Log in or Create an account to join the conversation.
- COFHAL
- Offline
- Platinum Member
-
Less
More
- Posts: 425
- Thank you received: 57
31 Aug 2021 15:08 #219259
by COFHAL
Replied by COFHAL on topic Mesa 7i78
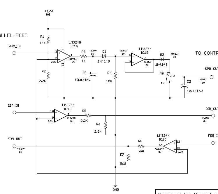
This is the connection diagram to the spindle control card.
Please Log in or Create an account to join the conversation.
- COFHAL
- Offline
- Platinum Member
-
Less
More
- Posts: 425
- Thank you received: 57
31 Aug 2021 15:14 - 31 Aug 2021 15:15 #219260
by COFHAL
Replied by COFHAL on topic Mesa 7i78
This was the electronic circuit I used for the initial modification and it always worked.
Last edit: 31 Aug 2021 15:15 by COFHAL.
Please Log in or Create an account to join the conversation.
Time to create page: 0.099 seconds