HAL visualization with GraphViz
- jtrantow
- Offline
- Premium Member
-
Less
More
- Posts: 145
- Thank you received: 25
10 Nov 2025 19:26 - 10 Nov 2025 19:32 #338152
by jtrantow
HAL visualization with GraphViz was created by jtrantow
I have extended the python code mentioned in forum.linuxcnc.org/24-hal-components/145...with-graphviz#325079 in github.com/JTrantow/LCNC_HAL_to_graphviz
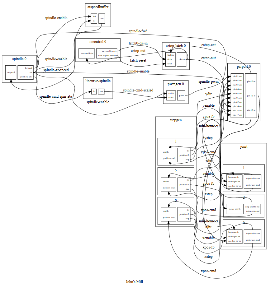
With these changes I can use it to get 99% of the graphviz I use to document my configurations.
The attached CompleteConfig.svg is an example I whipped up today to help a friend setup a spindle VFD and external estop switch.
Using an online graphvix editor, I can quickly delete the subgraphs and signals that were cluttering up the spindle VFD and estop we were working on. See attached VFDandEStop.svg.
See the readme.md in github for further detail. I have run this on multiple configurations without issue. When your config is divided into multiple files, it's relatively easy to only load the portions you want to document.
When I tried to attach individual .svg files it complains about "Unable to get properties for the image."???
With these changes I can use it to get 99% of the graphviz I use to document my configurations.
The attached CompleteConfig.svg is an example I whipped up today to help a friend setup a spindle VFD and external estop switch.
Using an online graphvix editor, I can quickly delete the subgraphs and signals that were cluttering up the spindle VFD and estop we were working on. See attached VFDandEStop.svg.
See the readme.md in github for further detail. I have run this on multiple configurations without issue. When your config is divided into multiple files, it's relatively easy to only load the portions you want to document.
When I tried to attach individual .svg files it complains about "Unable to get properties for the image."???
Attachments:
Last edit: 10 Nov 2025 19:32 by jtrantow.
The following user(s) said Thank You: tommylight, Aciera
Please Log in or Create an account to join the conversation.
- andypugh
-
- Offline
- Moderator
-
Less
More
- Posts: 19852
- Thank you received: 4633
12 Nov 2025 13:02 #338243
by andypugh
Replied by andypugh on topic HAL visualization with GraphViz
Attachments:
The following user(s) said Thank You: tommylight
Please Log in or Create an account to join the conversation.
- jtrantow
- Offline
- Premium Member
-
Less
More
- Posts: 145
- Thank you received: 25
12 Nov 2025 19:35 #338277
by jtrantow
Replied by jtrantow on topic HAL visualization with GraphViz
Thanks for the svg -> bitmap conversion into the thread. When I get a chance, I will try running a script to process all the sim configs.
Please Log in or Create an account to join the conversation.
Time to create page: 0.995 seconds