Big Ohmic Problem ???
- rodw
-
- Offline
- Platinum Member
-
Less
More
- Posts: 11768
- Thank you received: 3984
04 Oct 2020 11:55 #184802
by rodw
Replied by rodw on topic Big Ohmic Problem ???
there has to be something wrong with your interpretation of the circuit.
Please Log in or Create an account to join the conversation.
- tommylight
-
- Away
- Moderator
-
Less
More
- Posts: 21410
- Thank you received: 7298
04 Oct 2020 11:59 #184803
by tommylight
Replied by tommylight on topic Big Ohmic Problem ???
Having those wires burned means there was the full grunt of the plasma released there.
Please Log in or Create an account to join the conversation.
- snowgoer540
-
- Offline
- Moderator
-
Less
More
- Posts: 2543
- Thank you received: 868
04 Oct 2020 14:27 - 04 Oct 2020 14:57 #184817
by snowgoer540
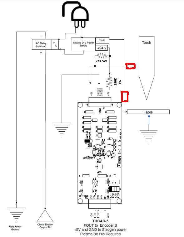
I'm a bit confused by this, because as @CBEAR states, the frame ground, eventually connects to the shield, and the -24 (common) side of the 24V PS anyways. The only way that would not be true is if the water pan was to be electrically isolated from the frame. I don't think that's the intent though... is it?
I run the diagram shown below. It only differs from the diagram @rodw posted in that I've added the blue lines to show the additional connections I have on my table, because they're all connected anyways through the metal frame, I wanted wires to be hooked up for later down the road when the frame rusts, etc. and the joints don't conduct electricity as well.
It does make me wonder though, looking at this, that if one forgot the ground clamp on the material, if the path could be completed through the -24V to ground? I know I've forgotten to hook up the workpiece clamp before (facepalm), and I've not yet torched any wires.
I think the whole circuit is sensitive enough that you could possibly hook it up incorrectly and still have it work. I know before the large resistor was added, I could cause a ohmic sense to occur by touching the torch and the table.
At any rate, it makes me wonder if there should be fuses anywhere? In case the plasma power source decides the best path of electricity is through the power supply, etc?
Replied by snowgoer540 on topic Big Ohmic Problem ???
There is no way to get significant current in the 24VDC wires unless the 24V supply is not floating (likely 24V common is connected to ground), or you have accidentally connectedone of the 24V leads to frame ground.I would ask one of the successful users of Ohmic probing what specific power supply they used
I'm a bit confused by this, because as @CBEAR states, the frame ground, eventually connects to the shield, and the -24 (common) side of the 24V PS anyways. The only way that would not be true is if the water pan was to be electrically isolated from the frame. I don't think that's the intent though... is it?
I run the diagram shown below. It only differs from the diagram @rodw posted in that I've added the blue lines to show the additional connections I have on my table, because they're all connected anyways through the metal frame, I wanted wires to be hooked up for later down the road when the frame rusts, etc. and the joints don't conduct electricity as well.
It does make me wonder though, looking at this, that if one forgot the ground clamp on the material, if the path could be completed through the -24V to ground? I know I've forgotten to hook up the workpiece clamp before (facepalm), and I've not yet torched any wires.
I think the whole circuit is sensitive enough that you could possibly hook it up incorrectly and still have it work. I know before the large resistor was added, I could cause a ohmic sense to occur by touching the torch and the table.
At any rate, it makes me wonder if there should be fuses anywhere? In case the plasma power source decides the best path of electricity is through the power supply, etc?
Last edit: 04 Oct 2020 14:57 by snowgoer540. Reason: Remove ohmic diagram so no one tries to duplicate it
Please Log in or Create an account to join the conversation.
- PCW
-
- Away
- Moderator
-
Less
More
- Posts: 17781
- Thank you received: 5201
04 Oct 2020 14:35 #184818
by PCW
Replied by PCW on topic Big Ohmic Problem ???
If you connect the THCAD shield to "Table" you must _not_ have a shield connection to Earth ground
(except via the table connection)
Other wise you could have full plasma current flow in the sense wiring
(except via the table connection)
Other wise you could have full plasma current flow in the sense wiring
Please Log in or Create an account to join the conversation.
- Aciera
-
- Offline
- Administrator
-
Less
More
- Posts: 4662
- Thank you received: 2079
04 Oct 2020 15:00 - 04 Oct 2020 15:02 #184823
by Aciera
Replied by Aciera on topic Big Ohmic Problem ???
Also for that reason you need to make sure your "isolated 24V power supply" is really properly isolated (ie floating). Meaning Outputs are isolated from mains AND earth ground. Some supplies have the COMM connected to earth ground for example.
Otherwise with the ground clamp missing the full plasma current will go back to earth ground through the power supply. Hence the need for a good quality isolated power supply.
[edit]
And yes a fuse doesn't hurt.
Otherwise with the ground clamp missing the full plasma current will go back to earth ground through the power supply. Hence the need for a good quality isolated power supply.
[edit]
And yes a fuse doesn't hurt.
Last edit: 04 Oct 2020 15:02 by Aciera.
Please Log in or Create an account to join the conversation.
- snowgoer540
-
- Offline
- Moderator
-
Less
More
- Posts: 2543
- Thank you received: 868
04 Oct 2020 15:01 #184824
by snowgoer540
Well shit. I will remove the blue connection between the -24v and the shield.
The frame/table can stay grounded, correct? Basically the diagram below:
Replied by snowgoer540 on topic Big Ohmic Problem ???
If you connect the THCAD shield to "Table" you must _not_ have a shield connection to Earth ground
(except via the table connection)
Other wise you could have full plasma current flow in the sense wiring
Well shit. I will remove the blue connection between the -24v and the shield.
The frame/table can stay grounded, correct? Basically the diagram below:
Attachments:
Please Log in or Create an account to join the conversation.
- snowgoer540
-
- Offline
- Moderator
-
Less
More
- Posts: 2543
- Thank you received: 868
04 Oct 2020 15:02 #184825
by snowgoer540
Does this mean that one should NOT ground the power supply?
Replied by snowgoer540 on topic Big Ohmic Problem ???
Also for that reason you need to make sure your "isolated 24V power supply" is really properly isolated (ie floating). Meaning Outputs are isolated from mains AND earth ground. Some supplies have the COMM connected to earth ground for example.
Otherwise with the ground clamp missing the full plasma current will go back to earth ground through the power supply. Hence the need for a good quality isolated power supply.
Does this mean that one should NOT ground the power supply?
Please Log in or Create an account to join the conversation.
- Aciera
-
- Offline
- Administrator
-
Less
More
- Posts: 4662
- Thank you received: 2079
04 Oct 2020 15:08 - 04 Oct 2020 15:12 #184827
by Aciera
Replied by Aciera on topic Big Ohmic Problem ???
The power supply SHOULD be grounded (i.e. for example the metal chassis). Just make sure that the COMM or 0V on the secondary or output side is not connected to earth ground. You can check that with an ohm meter (although really one should use an isolation tester given the high voltages involved in plasma cutting)
And again its usually not wrong to use fuses.
[edit]
To me it actually would make a lot of sense to put a fuse in either sense line. That way even if you have the workpiece not connected to ground earth AND have a ground fault in the sense wiring the cabling is protected from overcurrents.
And again its usually not wrong to use fuses.
[edit]
To me it actually would make a lot of sense to put a fuse in either sense line. That way even if you have the workpiece not connected to ground earth AND have a ground fault in the sense wiring the cabling is protected from overcurrents.
Last edit: 04 Oct 2020 15:12 by Aciera.
Please Log in or Create an account to join the conversation.
- Aciera
-
- Offline
- Administrator
-
Less
More
- Posts: 4662
- Thank you received: 2079
04 Oct 2020 15:17 - 04 Oct 2020 15:19 #184828
by Aciera
Replied by Aciera on topic Big Ohmic Problem ???
Attachments:
Last edit: 04 Oct 2020 15:19 by Aciera.
Please Log in or Create an account to join the conversation.
- CBEAR
- Offline
- Senior Member
-
Less
More
- Posts: 64
- Thank you received: 46
04 Oct 2020 15:19 #184829
by CBEAR
Replied by CBEAR on topic Big Ohmic Problem ???
I am not an electrical engineer by any means
I attempted to draw up how I had it wired in the ohmic circuit when it caught on fire.
Attachments:
Please Log in or Create an account to join the conversation.
Moderators: snowgoer540
Time to create page: 4.648 seconds